金融政策決定会合議事要旨
(2003年10月 9、10日開催分) *
2003年11月27日
日本銀行
(開催要領)
1.開催日時:2003年10月 9日(13:59〜15:55)
10月10日( 9:00〜13:54)
2.場 所:日本銀行本店
3.出席委員:
議長 福井俊彦 (総 裁)
武藤敏郎 (副 総 裁)
岩田一政 ( 〃 )
植田和男 (審議委員)
田谷禎三 ( 〃 )
須田美矢子( 〃 )
中原 眞 ( 〃 )
春 英彦 ( 〃 )
福間年勝 ( 〃 )
4.政府からの出席者:
財務省 津田 廣喜 大臣官房総括審議官( 9日、10日 12:27〜13:54)
石井 啓一 財務副大臣(10日 9:00〜12:21)
内閣府 中城 吉郎 政策統括官(経済財政−運営担当)
(執行部からの報告者)
理事 平野英治
理事 白川方明
理事 山本 晃
企画室審議役 前原康宏(10日)
企画室審議役 山口廣秀
企画室参事役 櫛田誠希
金融市場局長 中曽 宏
調査統計局長 早川英男
調査統計局参事役 門間一夫
国際局長 堀井昭成
(事務局)
政策委員会室長 秋山勝貞
政策委員会室審議役 武井敏一
政策委員会室調査役 斧渕裕史
企画室企画第2課長 吉岡伸泰(10日9:00〜9:13)
企画室調査役 加藤 毅
企画室調査役 清水誠一
金融市場局調査役 坂本哲也(10日9:00〜9:13)
I.金融経済情勢等に関する執行部からの報告の概要
1.最近の金融市場調節の運営実績
金融市場調節は、前回会合(9月11、12日)で決定された方針1に従って運営した。すなわち、9月30日および10月1日には、期末要因等から流動性需要が増大したことを踏まえ、日銀当座預金残高を高めとする調節を行った。一方、この期間を除いては、日銀当座預金残高を28〜29兆円台に維持する調節を行った。
1 「日本銀行当座預金残高が27〜30兆円程度となるよう金融市場調節を行う。なお、資金需要が急激に増大するなど金融市場が不安定化するおそれがある場合には、上記目標にかかわらず、一層潤沢な資金供給を行う。」
2.金融・為替市場動向
短期金融市場では、無担保コールレート翌日物(加重平均値)は、9月末日における一時的な上昇を除き、0.001〜0.002%で推移した。ターム物金利も、総じて落ち着いた地合いが続いているが、ユーロ円金利先物レートは、8月下旬以降やや高めの水準で推移した後、最近は徐々に低下している。
国内資本市場では、先行きのわが国経済に対する見方が改善する中で、やや振れの大きな展開となった。株価は、海外投資家の本邦株式投資の継続などから大幅に上昇した後、急速な円高が嫌気されて反落したが、最近では日経平均は10千円台半ばで推移している。長期金利は、中間期末を睨んだ持高調整の一服等から、金利は一旦低下した後、最近では1.3〜1.4%台で推移している。この間、民間債流通利回りの対国債スプレッドは、概ね横這いで推移した。
為替市場では、円の対米ドル相場は、海外投資家による対内株式投資が継続する中、G7を前後した介入警戒感の後退から大幅に上昇し、最近では110円前後で推移している。
3.海外金融経済情勢
米国経済は、家計支出に支えられ引き続き緩やかな回復基調にある。また、IT関連財を中心に製造業の受注や設備投資にも明るい動きがみられているほか、生産も、力強さには欠けるものの、持ち直しつつある。雇用面では、調整圧力が根強く残っているが、9月の雇用指標は改善をみた。この間、金融市場では、景気回復が一本調子で加速するとの見方が後退したことなどから、長期金利、株価とも低下したが、10月入り後、市場予想比強めの雇用統計が発表されたことなどを受けて、長期金利、株価とも上昇に転じた。
欧州についてみると、ユーロエリアでは、企業部門の活動に底入れ感がみられ始めており、景気が下げ止まりつつある。また、英国では、生産が底入れしつつあり、緩やかながらも成長に着実さが増している。金融市場では、米国金融市場と歩調を合わせるかたちで、長期金利、株価とも一旦下落した後、上昇に転じた。
東アジアでは、景気回復の足取りが徐々に強まっている。すなわち、中国では、新型肺炎(SARS)が終息した後は、内外需とも従来の力強さを取り戻している。NIEs、ASEAN諸国・地域では、IT関連財を中心に輸出・生産が概ね増加している。なお、韓国についても、設備投資は減少しているものの、生産が底を打ちつつある。
4.国内金融経済情勢
(1)実体経済
実質輸出は、4〜6月まで横這い圏内で推移した後、7〜8月は4〜6月対比で+2.1%と小幅の増加となった。内訳をみると、米国向けが自動車関連や消費財の減少などから引き続き弱めの動きとなっている一方、東アジア向けは、世界的なIT関連需要の回復などを反映して、情報関連財や半導体製造装置を含む資本財・部品が増加したほか、4〜6月に大幅減となった消費財も、再び増加に転じている。先行きについては、海外景気の回復を背景に増加を続けるものとみられるが、為替動向は注意してみていく必要がある。
企業収益は、9月短観において増加基調にあることが確認された。企業の業況感も、製造業大企業が2000年12月調査以来のプラスへと改善したほか、中小企業でも緩やかな改善がみられている点が特徴的である。こうしたもとで、設備投資は緩やかに回復している。
家計部門の動向をみると、まず、雇用面では、労働需給に関連する指標が緩やかな改善傾向を示しているほか、雇用者数についても振れを均すと下げ止まっている。また、賃金の下落にも歯止めがかかってきているため、雇用者所得は徐々に下げ止まりつつある。しかし、失業率が高水準にあるほか、雇用や賃金も直ちに増加に転じる勢いはなく、雇用・所得環境は、なお総じて厳しい状況にある。
個人消費については、冷夏の影響もあって、7〜8月の指標は、4〜6月と比べて減少したものが多かったが、8月単月での戻りは比較的強めであった。しかし、弱めの動きという基本的な見方に変わりはない。今後についても、雇用・所得環境に当面目立った改善が期待しにくい中で、個人消費は全体として弱めに推移すると考えられる。
生産は、4〜6月は前期比−0.7%となったのち、7〜8月の4〜6月対比も+0.3%に止まり、なお横這い圏内の動きが続いている。なお、8月は、前月比0.5%のマイナスとなったが、これは冷夏の影響に伴う在庫増への減産対応のほか、幾つかの特殊要因が重なったためである。先行きについては、企業は基本的に慎重な生産姿勢を維持しつつも、IT関連中心に幾分受注の手応えも感じられつつあるようであり、在庫調整圧力がほとんど蓄積されていないこともあって、早晩緩やかな増加に転じると見込まれる。
物価動向をみると、国内企業物価は、たばこ税引き上げの影響もあって、横這い圏内の動きとなっている。先行きも機械類の下落幅が縮小していることなどから、当面、横這い圏内で推移する可能性が高い。一方、消費者物価は、4月の医療費自己負担引き上げや7月のたばこ税引き上げなどの一時的な要因がかなり影響して、前年比下落幅が縮小してきており、8月の前年比は−0.1%にまで縮小した。今後一時的な要因の影響次第では、前年比で一時的に下げ止まる可能性も考えられるが、基調的には緩やかな下落が続くと予想される。
(2)金融環境
クレジット関連の指標をみると、民間銀行貸出は前年比2%前後の減少となっている。社債発行市場では、長期金利の上昇を眺めて様子見姿勢が窺われるが、社債の対国債スプレッドは、低水準で安定的に推移している。また、CPについても、対短国スプレッドが低水準で安定しており、総じてみれば、CP・社債の発行環境は、高格付け企業を中心に良好な状況に大きな変化はみられていない。
企業金融の動向をみると、設備投資は緩やかに回復しているものの、なおキャッシュフローを下回っており、民間の資金需要は引き続き減少傾向を辿っている。一方、資金供給面では、民間銀行は、優良企業に対しては貸出を増加させようとする一方で、信用力の低い先に対しては慎重な貸出姿勢を維持しているが、条件設定などの面で貸出姿勢を幾分緩和する動きも窺われている。これらの動きを反映し、企業からみた金融機関の貸出態度と企業の資金繰り判断は、中小企業等ではなお厳しい状況にあるが、幾分改善している。
マネーサプライやマネタリーベースは、経済活動との対比でみれば高めの伸びを維持している。マネーサプライは、前年比+2%程度となっており、先行き10〜12月も、民間の資金需要に大きな変化がみられない中で、代行返上に伴う資金流入も一服するとみられることから、引き続き「+2%前後」で推移する見通しである。
金融資本市場の動向や金融機関行動、企業金融の状況については、引き続き十分注意してみていく必要がある。
II.「国債の条件付売買基本要領」の一部改正の決定
1.執行部からの報告と提案内容
前回会合で、国債現先オペの期間延長について検討し、今回の決定会合で報告するよう指示があったことを受けて、執行部から、以下の報告と提案が行われた。
現在、国債現先オペの期間は、「国債の条件付売買基本要領」において、「6か月以内」と定められているが、金融市場調節の一層の円滑化を図る観点から、このうち買現先の期間を「1年以内」に延長するため、「国債の条件付売買基本要領」の一部改正を行って頂きたい。
2.委員による検討・採決
採決の結果、上記執行部提案が全員一致で決定され、適宜の方法で公表することとされた。
III.金融経済情勢に関する委員会の検討の概要
1.経済情勢
景気情勢について、委員は、輸出環境が好転し、企業の業況感も改善するなど、緩やかな景気回復への基盤が整いつつある、との認識を共有した。
まず、海外経済の動向について、議論が行われた。
米国経済に関し、多くの委員は、堅調な個人消費とIT関連需要の持ち直しを背景に、成長率が高まる方向にある、との見方を示した。懸念材料として指摘されている雇用情勢については、多くの委員は、引き続き雇用面の回復は遅れているとの認識を示したが、何人かの委員は、就業者数が増加していることから、自営業者まで含めてみると、雇用面にも改善の兆しが出てきた可能性もある、と指摘した。
東アジア経済について、多くの委員は、SARS流行の終息や米国経済の動きを受けて、しっかりした景気回復が続いているとの見方を示した。このうち複数の委員は、特に中国経済は力強い拡大を続けており、むしろ今後ブームが過熱するリスクも考えられる、と指摘した。この間、別の複数の委員は、ASEAN諸国の輸出がやや弱い点に注目し、アジア域内での生産拠点配置の見直しの動きが影響している可能性に言及しつつ、今後の動向はやや気掛かりである、と述べた。
こうした海外経済情勢のもとで、輸出は、東アジア向けを中心に、再び増加に向かいつつあるとの見方が共有された。ひとりの委員は、IT関連需要を中心とした世界経済の動きがアジアの景気回復に集約して表れている面があり、これが東アジア向け中心に輸出が増加している一つの背景ではないか、と述べた。
企業部門の動向について、多くの委員は、9月短観によって、企業の業況感の改善が確認できた、と指摘した。このうち何人かの委員は、IT分野に偏った回復がみられた1999〜2000年とは異なり、業況感の改善が、製造業大企業だけではなく、中小企業や非製造業にも、徐々に拡がりをみせていることが特徴的である、との見方を示した。
また、設備投資について、多くの委員は、業況感が改善し企業収益が増加基調にあることから明確な回復傾向にあり、この点は9月短観でも確認できた、との見方を共有した。ただ、ひとりの委員は、企業収益の増加はリストラの効果に支えられている部分も多く、賃金の下落に歯止めがかかりつつあることは、売上が伸びなければ逆に収益にはマイナスに働く可能性があるため、ユニット・レーバー・コストの動きなどには注意していきたい、と述べた。また、別のひとりの委員は、製造業大企業は、9月短観の設備投資計画が6月短観に比べ、ほとんど上方修正されていないことや、足許の機械受注統計がやや弱いことには留意が必要である、との認識を示した。一方、別のひとりの委員は、他の機関の設備投資調査等をみる限り、製造業大企業の設備投資計画は足許大きく上方修正されており、短観には、企業の分社化に伴うカバレッジの問題もあるのではないか、と指摘した。
家計部門に関し、何人かの委員は、雇用・所得環境はなお総じて厳しい状況にあるが、雇用者数が下げ止まっていることや9月短観の雇用判断が過剰超幅を減少させたこと、賃金の下落にも歯止めがかかりつつあることから、全体として悪化に歯止めがかかりつつある、との見方を示した。
景気の先行きについて、多くの委員は、「輸出や生産を起点に、次第に前向きの循環が働き始める」という標準シナリオ実現の蓋然性がより高まった、との認識を示した。同時に、何人かの委員は、企業の過剰債務圧縮や人件費抑制など構造的な調整圧力も根強く、自律的な回復力が引き続き弱い中、先行きのリスク要因として、(1)米国景気の回復の持続性を中心とした海外経済動向と、(2)金融資本市場の動向について、注意深くみていく必要がある、と指摘した。
為替相場の影響について、複数の委員は、実質実効レートでみれば極端に円高が進んでいるわけではないことなどから、現時点では日本経済全体に大きな影響を与えているとは思われないが、輸出や企業マインドを通じて、実体経済活動にどのような影響を与えるか注意を怠れない、と述べた。別のひとりの委員は、グローバルに展開している企業の場合、為替の円高は連結ベースの収益を押し下げるという影響もある点を、追加的に指摘した。
物価面では、消費者物価指数(全国、除く生鮮食品)の前年比下落率が7月は−0.2%、8月は−0.1%と縮小してきていることについて、一時的な要因がかなり影響しており、基調的には緩やかな下落傾向に変わりはない、という認識が共有された。ひとりの委員は、下落率の縮小には一時的な要因が大きく寄与しているとしつつも、実質GDPの高い伸びが続いていることも物価下落幅の縮小にある程度影響しているのではないかと述べた。これに対し、別の委員は、実質GDPの高い伸びが一時的な要因やデフレーターの下方バイアスの影響を受けているとすれば、実質GDPの伸び程には、需給ギャップが縮小していない可能性も高い、と指摘した。この間、別の複数の委員は、一時的な要因により、年内に一時的に前年比がゼロかプラスになる可能性もあるが、これをもって量的緩和が解除されるのではないかとの疑念を市場に抱かせないよう、明確かつ丁寧な情報発信が必要である、と述べた。
2.金融面の動向
金融面では、多くの委員が、金融資本市場全般について、わが国経済の回復期待が強まるもとで、やや振れの大きな展開となった点を指摘した。
株価については、何人かの委員は、9月中旬まで大幅に上昇した後、急速な円高が嫌気されたこともあって反落したが、その後は企業収益の好調にも支えられて持ち直しており、比較的底固さを感じる、との見方を述べた。ひとりの委員は、銀行株の上昇について、不良債権処理の進捗による収益力の回復を市場が評価し始めたのではないか、との見方を示した。
長期金利は、中間期末を睨んだテクニカルな要因も影響して大きく振れたが、最近は多少落ち着きを取り戻しつつある、との認識を複数の委員が示した。ただし、何人かの委員は、ボラティリティは依然として高めの水準にある点を指摘した。
為替相場については、大方の委員が、急速な円高の背景には、G7前後から市場に生じた思惑が影響しているが、実体経済や企業マインドへの影響とともに、株価や長期金利などの内外金融資本市場に与える影響も注意深くみていく必要がある、との認識を示した。
短期金融市場については、ひとりの委員が、金先レートは依然高止まっており、そのフォワードレート・カーブも、一頃に比べ幾分緩やかになってはいるが、依然としてスティープ化しており、注意する必要がある、と指摘した。
IV.当面の金融政策運営に関する委員会の検討の概要
1.金融政策の透明性強化についての論点の執行部からの報告
金融政策の透明性を高める観点からは、(1)日本銀行の経済・物価情勢に関する見方と、(2)そのもとでの金融政策運営について、わかりやすく、適時適切に説明していくことが重要である。
(1)に関しては、金融経済月報、経済・物価の将来展望とリスク評価、記者会見について、見直しの余地があると考えられる。
(2)に関しては、現在のコミットメントの中の、「安定的にゼロ%以上」という表現の明確化がポイントとなる。「安定的」であることの意味を明確化するためには、足許の状態と将来の予想の両方について、何らかの基準を示し、その組み合わせで、具体化を図ることも考えられる。
2.委員会の検討
(1)金融政策の透明性強化
金融政策の透明性の強化について、委員は、金融政策運営の説明責任を果たすとともに、金融政策の有効性を高める観点から、日本銀行の経済・物価情勢に関する判断の透明性の強化とコミットメントの明確化を図ることが重要である、という点で認識を共有した。
経済・物価情勢に関する判断の透明性の強化については、(1)4月と10月に公表している「経済・物価の将来展望とリスク評価」(展望レポート)で示した標準的な見通しに比べ、上振れまたは下振れが生じていないか、3か月毎の決定会合で「中間評価」を行い、「金融経済月報」の「基本的見解」の中で公表する、(2)上振れ下振れリスクの全体のバランスを記述するかについては、難しい点も多く、今後の検討課題とする、(3)「金融経済月報」の「基本的見解」をより簡潔なものとし、決定会合当日に公表する、(4)「展望レポート」は簡潔な基本的判断と詳しい背景説明に分けて公表する、(5)総裁記者会見を毎回の決定会合当日に実施する、という対応をとることで、概ね委員の合意が得られた。
この間、それぞれの対応について、次のような意見が述べられた。
「中間評価」の実施について、何人かの委員は、毎回の会合における標準シナリオからの乖離のチェックをある程度制度化し、議論の結果を3か月毎に金融経済月報の基本的見解の中で説明することは、経済・物価見通しを分かり易く適時に示すことにつながると述べた。これに対し、ひとりの委員は、3か月毎に改めて「中間評価」を行う必要はなく、これまでと同様に毎回の決定会合で標準シナリオからの乖離を意識しながら政策運営を考えていけば良いのではないか、と指摘した。
「金融経済月報」と「展望レポート」の見直しについて、複数の委員は、経済・物価情勢に関する判断について、質を高めつつ情報量が多いところを整理して分かり易くすることが重要、と付け加えた。これに対し、別のひとりの委員は、分かり易くしつつも、極力情報量を落とさないことが重要、との見方を述べた。
総裁記者会見の見直しについて、何人かの委員は、毎決定会合後、当日中に会見を実施することは適時の情報発信の観点から望ましい、と述べた。これに対し、別の複数の委員は、月2回目の会合の後は、政策変更がない限り会見を行わなくても良いのではないか、との見方を示した。また、別のひとりの委員は、総裁記者会見を決定会合の当日に限定せず、金融市場が不安定化する場合など、必要に応じて随時開くことも考えられるのではないか、と指摘した。
コミットメントの明確化について、委員は、(1)直近の消費者物価指数(全国、除く生鮮食品)の前年比上昇率が、単月でゼロ%以上となるだけでなく、基調的な動きとしてゼロ%以上であることを数か月均してみて確認すること、(2)消費者物価指数の前年比上昇率が、先行き再びマイナスとなると見込まれないことを要件とした上で、この見通しについては、「展望レポート」における記述や政策委員の見通し等で明らかにしていくこと、(3)この2点は必要条件であり、これらが満たされたとしても、経済・物価情勢によっては、量的緩和政策を続けることが適当と判断することもありうること、について認識を共有した。
もっとも、「先行き再びマイナスとなると見込まれないこと」の具体的な内容を巡って議論が行われた。
ひとりの委員は、市場の期待を安定化させるためには、消費者物価指数の前年比上昇率の見通し数値として明確なプラスの数値を示すことが適当、との認識を示した。別のひとりの委員も、市場に強いメッセージを伝えることにより時間軸をより強固なものとする観点から、プラスの具体的な数値を示すことが必要、との意見を述べた。この委員は、明確な物価安定数値目標の必要性についても言及し、デフレ心理が経済に定着している時は、通常よりも強いコミットメントが必要である、と主張した。
これに対し、大方の委員は、(1)コミットメントとして高いハードルを置くと、将来の政策の柔軟性を犠牲にし、結果として経済・金融を不安定化させることになるため、時間軸の強さと政策の柔軟性とのバランスをとる必要がある、(2)その意味で、先行きの要件の具体化としては、「ゼロ%を超える」といったある程度柔軟性をもった基準とすることが適当であり、(3)こうしたもとで、金融政策は、経済・物価情勢等を総合的に判断して決定していくべきものである、また、(4)政策委員の多くが、「ゼロ%を超える」見通しを持っていることが必要、との見方を述べた。このうちのひとりの委員は、市場参加者はゼロ%の水準を意識して、これまで期待形成をしており、ここでプラスの数値を示すことは、レジームの変更となりかえって市場を混乱させるのではないか、と付け加えた。また、別のひとりの委員は、将来、期待を安定化させる趣旨から具体的な物価安定参照値が必要になることも考えられるが、現在は必要ではない、との意見を述べた。
こうした議論を経て、プラスの具体的な数値を示すことが必要とした複数の委員も、コミットメントの明確化を政策委員会で正式に決定して公表することは非常に意義があると評価した。特にこのうちのひとりの委員は、より具体的な数値目標が必要という認識は変わらないが、今回、「ゼロ%を超える」水準という形で整理するのであればコミットメントとしても一歩進むことになる点は評価できる、と発言した。
この間、何人かの委員は、「透明性の強化」を検討し公表することで、逆に市場が日本銀行の量的緩和政策の継続スタンスに懐疑的になることがないよう、対外的に十分説明していく必要がある、と指摘した。
(2)当面の金融政策運営
当面の金融政策運営について、委員は、緩やかな景気回復への基盤が整いつつあるという経済情勢のもと、量的緩和政策を堅持していくことが重要である、という点で認識を共有した。
そのうえで、さらに金融調節面から機動的に対応する余地を拡げるような措置が必要かを巡って、議論が行われた。
多くの委員は、金融調節の柔軟性を高め、流動性供給面から機動的に対応する余地を拡げておくことにより、最近の景気回復に向けた動きをより確実なものとしていくことが重要である、との認識から、当座預金残高目標の上限を引き上げることが適当、との意見を述べた。具体的には、当座預金残高目標の上限を2兆円引き上げ、「27〜32兆円程度」とし、このもとで日々の当座預金残高がある程度変動することを許容しつつ、平均すれば30兆円程度となるように運営してはどうか、と述べた。
このうちの複数の委員は、当座預金残高目標の上限の引き上げは、景気のダウンサイド・リスクに対応するという今までの意味での追加緩和とは異なるものであり、金融調節の機動性を高めて、それを通じて景気回復に向けた動きをより確実なものとしていくことに主眼がある措置である、との認識を示した。また、ひとりの委員は、金融市場の資金ニーズなどに的確に対応しながら、機動的に資金供給を行っていけば、経済主体の期待形成の安定化の面でも相応の好影響があると思う、と付け加えた。さらに、複数の委員は、(1)金融市場は今後不安定化するおそれもあり、予防的に対応する必要があること、(2)市場への情報発信のみでなく、当座預金残高目標の引き上げという行動を通じて、日本銀行の量的緩和政策継続に関する強いスタンスを明確にすべきであること、(3)30兆円の上限があることで金融調節の柔軟性が失われていることも、当座預金残高目標の上限の引き上げが必要となる理由である、と付け加えた。
これに対して、複数の委員は、(1)景気判断を改善させる一方で当座預金残高目標を引き上げることは、量の増加を金融緩和手段としてきたこれまでの政策運営との整合性を欠くほか、柔軟な調節の政策意図がはっきりしないため、為替介入のサポートと捉えられかねない等、不透明感が高まる、(2)金融市場は安定しており追加的な緩和で対応することが必要な状況ではないほか、必要以上に金利の振れを均すのは市場機能の一段の低下を生むとともに、金利ではなく主として量にコミットするという量的緩和政策の枠組みとも整合的ではない、との見方を述べた。また、複数の委員は、調節の柔軟性という点では、現在も日々の当座預金残高は1兆円程度の振れを伴う十分柔軟なものとなっているほか、一時的な市場の不安定化には「なお書き」で対応すれば良いのではないか、と指摘し、このうちのひとりの委員は、30兆円の上限を守るために実施している資金吸収オペレーションには特に問題が生じていない、と述べた。また別のひとりの委員は、金融不安等が生じていない時に、一時的に当座預金残高を増やしても政策的な意義は乏しく、時間軸を強化するメッセージを送ることにもならず、意図がはっきりしない措置を行うことは、金融政策の透明性を損なう可能性がある、と述べた。
金融調節の柔軟性の確保は「なお書き」で対応すればよいのではないかとの意見に対し、当座預金残高目標の上限の引き上げが必要とする委員は、(1)「なお書き」は期末要因や外的ショックなどの一時的かつ不測の資金需要の急増に対応するためのものであり、(2)日々の金融調節の柔軟な運営は、政策委員の共通の理解のもとに行われる必要があり、それを可能とするよう目標レンジの上限を引き上げることが必要、と述べた。また、別のひとりの委員は、景気回復感が高まり市場に様々な思惑が拡がる場合、機動的な金融調節運営が時として必要になるが、その際「なお書き」で対応するのが難しいということであれば、当座預金残高目標の上限を引き上げることも理解できる、との意見を述べた。
この間、何人かの委員は、急激な円高が実体経済に与える影響に対して政策的な対応が必要かという点にも言及した。このうちひとりの委員は、実体経済にマイナスの影響が及ぶ可能性に対応するため、予防的に当座預金残高目標を引き上げておくことが望ましい、との見方を示した。これに対し金融調節の柔軟性を高めるため当座預金残高目標の上限引き上げが適当との考えを示した委員を含め、大方の委員は、円高の影響は注意深くみていく必要があるが、今の段階では実体経済への特段の影響は確認できず、金融政策面で対応する必要はない、との認識を述べた。
V.政府からの出席者の発言
会合では、財務省の出席者から、以下の趣旨の発言があった。
- わが国経済の現状をみると、設備投資の増加や企業収益の改善が続くなど、企業活動に前向きの動きがみられ、また先日公表された日銀短観にも表われているように、企業の景況感が改善していることなど、心理面においても好転がみられている。このように今後、景気は持ち直すことが見込まれる状況の中、デフレから脱却し、経済の本格的な回復を確実ならしめるうえで、引き続き実効性のある金融政策の役割は重要であると考えている。
- 景気の持ち直しに向けた動きに対する当面のリスクは金利および為替の動向である。金利の動向については、最近は落ち着きを取り戻しつつあるものの、金利が実体経済の動きを先取りして過度に上昇する場合には、景気回復に悪影響を与えるおそれがある。また、実体経済を反映しない急激な円高は、景気回復に先導的な役割を果たしている輸出の動向に悪影響を及ぼすおそれがある。
- 日銀においては、これらのことを含め、経済・市場動向に十分注視し、市場に対して量的金融緩和政策を堅持するとの日銀の金融緩和姿勢にいささかの揺るぎもないことを引き続き明確に示す必要がある。そのためには、機動的な金融政策運営の実施はもとより、市場関係者の懸念を一掃するような措置を検討、実施して頂きたいと考えている。
また、内閣府の出席者からは、以下の趣旨の発言があった。
- 次回の月例経済報告は来週15日に予定しているが、足許の景気は持ち直しに向けた動きがみられる。一方、依然デフレ傾向は継続している。また、長期金利は一時より安定した動きとなっているが、為替レートは急速な円高傾向となっているなど、金融資本市場の動向には注意する必要があると考えている。
- 日本経済の重要な課題は、デフレを早期に克服すること、および内需主導の自律的回復を実現することである。このため、政府は「経済財政運営と構造改革に関する基本方針2003」の早期具体化により、成果が現われつつある構造改革の一層の強化を図っている。「基本方針2003」においては、政府・日本銀行が一体となった取り組みにより集中調整期間の後には、デフレは克服できるとみられるとしている。
- 依然、デフレ傾向が継続する中、日本銀行においては、2005年度のデフレ克服を目指す観点から実効性のある金融政策運営を行なうことを期待する。今回議論された国債現先オペの期間延長については、金融市場調節の一層の円滑化に寄与するものと考える。今後、仮に一時的に消費者物価指数(全国、除く生鮮食品)が前年比プラスになるような状況が生じたとしても、安定的にゼロ%以上となったことが確認されるまでは緩和措置を堅持するという考えを明らかにされているが、今後とも、金融資本市場の動向にも留意のうえ、より効果ある調節手段の実施も含め、適切かつ機動的な金融調節を行なってほしいと考えている。
VI.採決
以上のような議論を踏まえ、議長からは、多数の委員の見解をとりまとめるかたちで、以下の2つの議案が提出され、採決に付された。
記
日本銀行当座預金残高が27〜32兆円程度となるよう金融市場調節を行う。
なお、資金需要が急激に増大するなど金融市場が不安定化するおそれがある場合には、上記目標にかかわらず、一層潤沢な資金供給を行う。
2.対外公表文は別途決定すること。
金融市場調節方針に関する議案(議長案)
1.次回金融政策決定会合までの金融市場調節方針を下記のとおりとすること。
採決の結果
賛成:福井委員、武藤委員、岩田委員、中原委員、春委員、
福間委員
反対:植田委員、田谷委員、須田委員
――
田谷委員は、(1)現状程度の調節の変動幅で特段の不都合はない、(2)予防的に金利を安定化させるための措置をとるということは、政策運営が不透明になり対外的な説明も困難になる、と述べ、上記採決において反対した。
――
須田委員は、(1)景気判断や短期金融市場の安定を前提とすると現状維持が適当、(2)今回の政策変更の意図を分かり易く説明するのは難しく、政策運営の透明性を低める、との考え方を述べ、上記採決において反対した。
――
植田委員は、他の2人の委員とほぼ同様の意見である、と述べ、上記採決において反対した。
「金融政策の透明性の強化について」の公表に関する議案(議長案)
標題の件に関し、別紙(別紙1参照)のとおり対外公表すること。
採決の結果
賛成:福井委員、武藤委員、岩田委員、植田委員、田谷委員、
須田委員、中原委員、春委員、福間委員
VII.対外公表文の検討
以上の決定事項について執行部が作成した対外公表文の原案について、委員の間で議論が行われ、採決に付された。採決の結果、対外公表文(「本日の金融政策決定会合における決定について」)が賛成多数で決定され、別紙2のとおり、同日公表されることとなった。
採決の結果
賛成:福井委員、武藤委員、岩田委員、植田委員、中原委員、
春委員、福間委員
反対:田谷委員、須田委員
――
田谷委員、須田委員は、前述の金融市場調節方針に反対票を投じたことから、上記採決において反対した。
VIII.金融経済月報「基本的見解」の検討
当月の金融経済月報に掲載する「基本的見解」が検討され、採決に付された。採決の結果、「基本的見解」が全員一致で決定された。これを掲載した金融経済月報は10月14日に公表することとされた。
IX.議事要旨の承認
前回会合(9月11、12日)の議事要旨が全員一致で承認され、10月16日に公表することとされた。
以 上
(別紙1)
2003年10月10日
日本銀行
金融政策の透明性の強化について
日本銀行は、本日、政策委員会・金融政策決定会合において、金融政策の透明性を強化する観点から、以下の施策を行うことを決定した(全員一致)。
- 経済・物価情勢に関する日本銀行の判断についての説明の充実
金融政策運営についての日本銀行の基本的な考え方やその前提となる経済・物価情勢に関する判断を、適時適切にわかりやすく説明していくため、以下の見直しを行う。
(1)3か月毎の「中間評価」の公表
「経済・物価の将来展望とリスク評価」(4月・10月に公表。以下「展望レポート」という)で示した標準的な見通しに比べ、上振れまたは下振れが生じていないか、3か月毎の(1月・7月の)決定会合で検討し、「金融経済月報」の「基本的見解」の中で公表する。
(2)月報の即日公表
「金融経済月報」は、現在、決定会合の翌営業日に公表しているが、このうち「基本的見解」部分について、即日公表することとする2。
また、「基本的見解」をよりわかりやすく簡潔なものとする。「展望レポート」については、簡潔な基本的判断とその背景を詳しく説明した記述に分けて公表することとする。
(3)総裁記者会見の即日実施等
総裁記者会見は、現在、月1回目の決定会合の翌々営業日に行っているが、月2回目の会合を含めてすべての決定会合後、当日中に行うこととする。
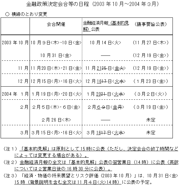
2 これに伴う公表日程の変更については、別添参照。
- 量的緩和政策継続のコミットメントの明確化
日本銀行は、金融政策面から日本経済の持続的な経済成長のための基盤を整備するため、消費者物価指数(全国、除く生鮮食品。以下略)の前年比上昇率が安定的にゼロ%以上となるまで、量的緩和政策を継続することを約束している。日本銀行としては、このコミットメントについては以下のように考えている。
- 第1に、直近公表の消費者物価指数の前年比上昇率が、単月でゼロ%以上となるだけでなく、基調的な動きとしてゼロ%以上であると判断できることが必要である(具体的には数か月均してみて確認する)。
- 第2に、消費者物価指数の前年比上昇率が、先行き再びマイナスとなると見込まれないことが必要である。この点は、「展望レポート」における記述や政策委員の見通し等により、明らかにしていくこととする。具体的には、政策委員の多くが、見通し期間において、消費者物価指数の前年比上昇率がゼロ%を超える見通しを有していることが必要である。
- こうした条件は必要条件であって、これが満たされたとしても、経済・物価情勢によっては、量的緩和政策を継続することが適当であると判断する場合も考えられる。
- 第1に、直近公表の消費者物価指数の前年比上昇率が、単月でゼロ%以上となるだけでなく、基調的な動きとしてゼロ%以上であると判断できることが必要である(具体的には数か月均してみて確認する)。
以 上
(別添)
(別紙2)
2003年10月10日
日本銀行
本日の金融政策決定会合における決定について
1.わが国経済は、輸出環境が好転し企業の業況感も改善するなど、緩やかな景気回復への基盤が整いつつある。先行きについても、輸出や生産が増加することを通じて、次第に前向きの循環が働き始めると考えられる。もっとも、過剰債務や過剰雇用などの構造的な問題が根強く残っている中、国内需要の自律的な回復力が高まるにはなお時間がかかるとみられる。
2.日本銀行は、かねてより消費者物価指数(全国、除く生鮮食品)の前年比上昇率が安定的にゼロ%以上となるまで、量的緩和政策を続けることを約束しているが、経済情勢が回復に向かいつつある現時点において、上記の方針を堅持することを強調したい。日本銀行は、本日、政策委員会・金融政策決定会合において、以下の措置を講じることを決定した。今回の措置は、金融政策面から、最近の景気回復に向けた動きをより確実なものとすることに資すると考えている。
(1)当座預金残高目標値の上限の引き上げ
金融調節の柔軟性を高め、流動性供給面から機動的に対応する余地を広げる観点から、日本銀行当座預金残高の目標値の上限を引き上げ、これまでの「27〜30兆円程度」から、「27〜32兆円程度」とする(別添)。
(2)国債買現先オペの期間延長
金融調節を機動的に行う観点から、国債買現先オペの最長期間を現在の6か月から1年に延長する。
(3)金融政策運営の透明性の強化
金融政策運営の透明性を強化する観点から、量的緩和政策継続のコミットメントをより明確化するとともに、経済・物価情勢に関する日本銀行の判断について説明を充実する(「金融政策の透明性の強化について」参照)。
以 上
(別添)
2003年10月10日
日本銀行
当面の金融政策運営について
日本銀行は、本日、政策委員会・金融政策決定会合において、次回金融政策決定会合までの金融市場調節方針を、以下のとおりとすることを決定した(賛成多数)。
日本銀行当座預金残高が27〜32兆円程度となるよう金融市場調節を行う。
なお、資金需要が急激に増大するなど金融市場が不安定化するおそれがある場合には、上記目標にかかわらず、一層潤沢な資金供給を行う。
以 上
